The number of PoE devices is growing at a rampant pace. It’s currently a $2.2B industry which will reach $7.8B in about 10 years. This represents an impressive x4 growth. More and more secure, compact, and high reliability devices will rely on PoE for power and high-speed communications.


If you’re an engineer developing an industrial device at moderately low cost, you’ll probably choose RS485 for communications. This choice is due to its noise immunity in harsh environments. However, if your device is equipped with Gigabit(s) ethernet ports, you can make it more appealing. It can be powered by POE and reduce initial commissioning and maintenance. Additionally, it offers a truly plug-n-play setup.
POE POWER BUDGET
There are four types of PoE depending on how much energy the Power Sourcing Equpment (PSE) will be required to provide to the Powered Device (PD).
| IEEE Standard | Energy delivered to the PD | Power Carrying Pairs | Cable Type | Cable Price | Voltage at PSE | Cable resistance at 100 meters | Current |
| IEEE 802.3af (Type 1) aka PoE | 12.95 W | 2-pairs | CAT5E | £36.34 / 100M | 44V-57V | Up to 20Ω | Up to 350mA in Total |
| IEEE 802.3at (Type 2) aka (PoE+) | 25.5 W | 2-pairs | CAT5E | £36.34 / 100M | 50V-57V | Up to 12.5Ω | Up to 600mA in Total |
| IEEE 802.3bt (Type 3) (PoE++) | 51 W | 4-pairs | CAT6A | £51.53 / 100M | 50V-57V | Up to 12.5Ω | Up to 600mA per pair |
| IEEE 802.3bt (Type 4) (PoE++) | 71.3 W | 4-pairs | CAT6A | £51.53 / 100M | 52V-57V | Up to 12.5Ω | Up to 960mA per pair |
As the table shows, your device needs to have a well-defined current consumption in order to choose the right standard. Before we delve into the technical analysis, it’s crucial to understand…
HOW POE WORKS
Let’s take a moment to refresh our knowledge of the PoE fundamentals.
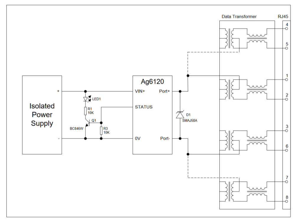
The PoE Protocol works by having a galvanically isolated PSU (44-57V) at the ‘back-end’, connecting to a Power Sourcing Equipment (PSE) controller at the ‘front-end’, handshaking with a Powered Device (PD) (a buck converter) at the power delivery point. The system diagram(s) below should help digest the system setup.



- The PSE receives power from the isolated PSU and connects to the center taps of the transformers meaning the magnetics are now loaded with anywhere between 44 to 57V.
- The PSE tries to detect the presence of a PD device down the Ethernet cable, and if a valid signature is detected, meaning the shows a dynamic resistance (I/V over time) in the range of 25kΩ the PD Classification process begins where pre-set current (and power) levels are being agreed.
- Once the handshake is complete, the PD device gets powered up. However for the PSE to maintain power sourcing, the PD needs to sending back an Maintain Power Signature. The only ‘trap’ with MPS is that you need to guarantee a minimum current consumption on your design, if you’d like to have the PD device powered all the time.
A more in-depth analysis of the PoE handshake process waveforms can be found on this white paper from Skyworks.
HOW TO ADD POE on an existing design?
There are two routes you can go down to. It’s up to engineering judgement to chose the right path depending on budget,size,volume,timelines,expertise & supply chain conditions.
One solution is to design your own power sourcing equipment, using a PSE controller such as this one from Texas Instruments. If you need to have multiple ports negotiating power, high power sourcing requirements (Type 4, 802.3 bt), and a relatively compact solution it’s necessary to have your own custom designed solution.
You also need some high end oscilloscope probes to conduct validation studies of current(s), timing parameters, %accuracy and more.
Another solution is to buy pre-fabricated modules provided by many vendors, such as Silvertel. This option allows you to expedite engineering investment without having to acquire expensive equipment and gives you the flexibility to upgrade your modules if the market demands more power. However the size of these solutions mean they can’t be fitted in compact applications, the prices of the modules are more likely to fluctuate and the availability isn’t within your control.
Would you like to see guidelines on how to design and what to measure? Let me know in the comment section below.

Leave a comment